首页

浙财要闻

首页 > 浙财要闻 > 正文

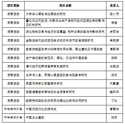
本网讯 近日,全国哲学社会科学工作办公室公布了2025年国家社科基金后期资助和中华学术外译项目立项名单,我校获批立项后期资助项目11项,中华学术外译项目2项。具体名单如下:

截止目前,在已经公布立项的2025年各类国家社科基金项目中,我校共立项国家社科基金项目38项,其中重大项目1项,年度重点项目2项,年度一般和青年项目22项,后期资助项目11项,中华学术外译项目2项,立项总数居全国财经类高校第四。

(通讯员:俞晓 编辑:车鹏)